徐州五年一贯制高职专转本有必要上补习班吗?看看潘老师的意见
五年制专转本是属于江苏省统一招生标准选拔性考试,教育考试院统一组织管理,选拔对象为五年一贯制职校应届毕业生原文www.xbaixing.com。实质是五年一贯制专科阶段教育与本科阶段的专业教育的衔接,继续本科院校就读2年,获得的是全日制统招第1学历。全日制大专(高职/高师)在校生获取进入本科院校学习的机会就是专转本考试。
一般五年制专转本政策出来时间大致会在以下这几个时间段:(五年制专转本相关政策)——在每年的12月底由省教育厅发布;(简章发布)——五年制专转本政策出来后,由各院校陆续发布招生简章;(报名时间)——在每年3月中下旬进行网报;(考试时间)——在每年4月中下旬,三门科目一天内考完;(录取通知书下达时间)——通常在每年5月。同学们有任何关于五年制专转本的问题可以随时咨询潘老师:18052260550。
五年制专转本学生需要上补习班吗?
(一)课堂学习和 补习班的关系
首先要清楚一点:再好的补习,也不能替代课堂的学习。五年制专科的同学们,提前参加补习班并不意味着万事大吉,课堂的学习不能丢下x+b+a+i+x+i+n+g+c+o+m。
提高听课效率,这一点非常重要!跟着老师走,好好利用上课时间,是节省体力和时间的妙方!
有些同学有一些本末倒置的安排,认为我找了名师补习,可以把问题和精力留给补习,这种想法千万不能有!
因为这很容易养成学习的惰性,从而影响课堂听课效率。即便是参加补习班,在学校也务必认真听课。否则,“堤内”损失会越来越大,“堤外”怎么补都补不回来。
(二)学生和补习班的关系
先问问自己:
1)课堂学习效果好吗?
2)作业是否都保质保量地完成?
3)错题改吗?改过的错题是否认真复习?
如果你对上述问题的答案是肯定的,恭喜你,你的学习态度是过关的。你目前学习上的漏洞,应当主要属于历史遗留问题或学习方法问题。
如果属于学习方法问题,江苏瀚宣博大专转本潘老师告诉你可以向身边的优秀同学或老师请教小~百~姓~网。如果属于历史遗留问题,就需要拿出时间,补上自己以前疏漏的地方。
如果这些都不起作用,可以尝试上个补习班补一个阶段试试效果。但是,如果是学习态度问题,补习班是帮不了你的,这方面的问题只能自己解决。那些课堂效果不好的孩子,应当从解决听课效果方面找突破点,而不是指望靠补课解决问题,这样的补课,往往是花冤枉钱。
(三)时间安排
基础差的同学可以在二三年级的时候就参加基础课程辅导,提高英语水平,增加专业知识。五年级的同学可以在最后时间段提优,补良针对性辅导加分选择合适的院校针对性努力xbaixing.com。而这些还是主要看学生和家长的需求,如果确实想通过五年制专转本唯一一次可以改变命运上全日制本科的同学,可以利用好自己的时间参加江苏瀚宣博大专转本的周末,寒假班,暑假班,协议班来复习,以达到自己考试的巅峰状态。
(四)补习学校和老师的选择
首先,你必须想好补习的目的、提分目标,然后根据自身情况选择学校和老师。建议在选择培训班之前先参与试听,判断这个老师是否符合你的需求,并明确提分目标。不要怕麻烦,因为你已经没有时间可以浪费!前期准备工作会使后期补习起到事半功倍的效果。适合自己的才是最好的。
(五)明确学习目标专项补习
江苏五年一贯制专转本只能报考一个学校的一个专业小 百 姓 网。同学们报考前一定要认真评估自己的实力,和冲刺后能达到的水平,尽量求稳,因为考试机会只有一次。每个专业的考试内容都由高校自主命题,不同高校的哪怕是同一个专业参考书目、命题风格都不尽相同。尽早选定自己的目标,比漫无目的的学习有效的多。
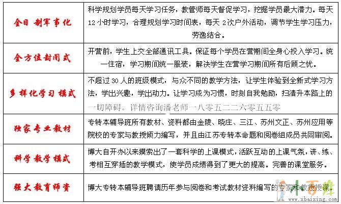
江苏徐州瀚宣博大(五年制专转本)强化班、考前班、周末班、寒暑假班火热招生中
针对所有1——5年级高职学生。低年级补差距,早做准备:高年级备冲刺,背水一战。
强化班:此阶段为专转本各科目系统性讲解,每一个知识点深入讲解,配合章节课后练习,对专转本基础知识巩固x b a i x i n g c o m。
考前辅导班: 此阶段为专转本的最后冲刺阶段,分为模拟预测及当年核心考点串讲,通过六轮模拟,使学员对个人的学习情况清晰的了解,以便针对性的查补漏缺,及时把握命题动态。
寒暑假辅导班:先从英语语法、词汇等开始帮助学生一一补习集训,每天要做试卷、默写,巩固知识点,加强记忆,专业课同样如此,根据考纲,从易到难一一补习,帮助学生掌握知识点,提高专转本成功率。

李姐回收冬虫夏草东阿阿胶微信号《138,1133,7577》冬虫夏草 九朝贡胶 5X极草含片,近期东阿阿胶,老阿胶 回收冬虫夏草 qq 59,388,9206 高价收购同仁堂总统牌70克90克礼盒燕窝,各种5A???6A级散装马来西亚燕窝。毛燕、燕条、燕碎、泰国洞燕。同仁堂虫草22.5克25克40克60克80克120克,专业回收山东东阿阿胶、北京同仁堂阿胶、福牌阿胶,价格面议。

徐州市《登门全市区≥县≥乡镇≥街道≥回收冬虫夏草》V话号136≮991≯22221同号≤包装≥瓶≥盒≥罐≥袋≮兜等≯大小比如2条、3条、4条、5条等等条。同仁堂及其它品牌系列常见包装规格10克、12克

徐州市《登门区≥县≥乡镇≥街道≥回收冬虫夏草》V话号136≮991≯22221同号≤包装≥瓶≥盒≥罐≥袋≮兜等≯大小比如2条、3条、4条、5条等等条。同仁堂及其它品牌系列常见包装规格10克、12克、1

1、高价回收惠普各种型号硒鼓包装以及墨盒包装;2、高价回收旧硒鼓、旧墨盒;3、高价回收原装(新)硒鼓、墨盒;4、销售各种原装硒鼓、墨盒及办公用品;5、硒鼓加粉、墨盒注墨;6、高价回收电脑、打印机等办公

公积金优化,汽车抵押不押车,银行房抵和个人抵押,个人应急周转

徐州市回收冬虫夏草[[登门全市区丶街道路丶县乡镇丶社区小区周边]]收购产地一手统货丶礼品市场回流二手礼盒散装精品或尾货丶公司个人珍藏数量质量不限。包装、瓶、盒、罐、袋、兜等等。大小比如2条、3条、4条

徐州市回收冬虫夏草[[登门全市区丶街道路丶县乡镇丶社区小区周边]]收购产地一手统货丶礼品市场回流二手礼盒散装精品或尾货丶公司个人珍藏数量质量不限。包装、瓶、盒、罐、袋、兜等等。大小比如2条、3条、4条

徐州市回收冬虫夏草一般按克重量计价的也就是一克值多少钱,但是每克价格是不一样的,市场常见有二条三根四头五个一克重量的都有,很大程度每克重量是多少条数量决定交易价格。通常说同等质量前提下冬虫夏草长的越大

个人小额快速借款,不押车,公积金贷款,押车,房产抵押

徐州市收购冬虫夏草《1》3699《1》2222《1》燕窝海参阿胶++联系时{V话同号}关键词价格:价格除了受当前市场行情主导外还要看干度、颜色、规格、数量、几级品、和产地而定。包括断条、穿条、死草、瘪

常年上门回收抵押车,按揭车分期车,不能过户车。只要车辆在您本人名下,就是您自己的车,想怎么卖就怎么卖,不要在乎别人的看法。因为车辆有按揭不能过户,卖了以后还是在您名下,以后车辆出了交通事故怎么办?出现

业务范围1.高价回收旧硒鼓.旧墨盒,2.高价回收原装(新)硒鼓.墨盒,3.高价回收原装过期.积压.库存新旧硒鼓.墨盒,4.高价回收惠普等一切进口硒鼓的旧包装盒,5.高价回收电脑.打印机等办公设备,6.

个人小额快速借款,车辆不押车,公积金贷款,营业执照贷款,房抵

个人小额快速借款,车辆不押车,公积金贷款,营业执照贷款,房抵

个人小额快速借款,车辆不押车,公积金贷款,营业执照贷款,房抵

工程管道疏通排水管道清洗清淤检测下水道疏通公司是通过工商注册,许可经营的正规大型疏通清洗工程公司, 、高压疏通下水道堵塞,管道疏通清洗,下水道疏通,疏通管道公司,清洗设备几十台套。十多年工作经念的优秀工程师、技术员数十人,针对各种管道疏通、高压清洗、化学清洗、工业清洗及大楼上下水管的疏通清洗有独到的见解和处理能力。

服务范围 1; 大型高压清洗车,高压清洗市政管道,各种排污主管道,雨水管道及各种阴井阴沟清理 ,下水道疏通。高压喷头巨大的冲力,彻底清除管道里的油块泥沙及各种污垢 市政管道:疏通/安装/下污水管道、阴井、市政管道疏通(潜水作业、水下摄像、探摸、潜水打捞、沉管修复、切割等)。

提供清理社区地下管道,疏通高空管道,清洗工业管道,进出水管道清洗,排水沟清洗疏通等。清理明渠,疏通暗渠,箱渠清淤,方涵疏通清理,排水渠清洗,清疏排污渠,疏通地下阴沟 污水厂泵站淤泥清理,涵箱清淤,疏浚渠道服务等。强力吸污车抽污水,清理污水池,厂区污水沉沙池清淤,电厂沉淀池清理,污泥清理 泵站淤泥清理,

押车和不压车,房抵,信用贷,银行贷款,放款快,私人和个人借款

押车和不压车,房抵,信用贷,银行贷款,放款快,私人和个人借款

一、学院简介 学校现设有临床医学院、药学院等7个二级院系和2个教学部,有本专科专业35个,其中本科专业24个,涵盖医、工、经、管四个学科门类。 二、专业设置 临床医学、医学影像学、预防医学、口腔医学、...
山东力明科技职业学院学院(山东中西医结合大学)中专部山东力明技工学校2022年招生简章 一、学校简介 山东力明科技职业学院(山东中西医结合大学)创建于1985年, 是新中国成立后以中西医结合为办学特色...
报名已经开始,招生专业包括临床医学、医学影像学、预防医学、口腔医学、护理学、药学、药物制剂、中药学、助产学、医学影像技术、医学检验技术、口腔医学技术、康复治疗学、健康服务与管理等医学专业以及其他非医学...
山东力明科技职业学院学院(山东中西医结合大学)2022年招生简章 一、学校简介 山东力明科技职业学院(山东中西医结合大学)创建于1985年, 是新中国成立后以中西医结合为办学特色,在海内外享有较高声誉...
报名已经开始,招生专业包括临床医学、医学影像学、预防医学、口腔医学、护理学、药学、药物制剂、中药学、助产学、医学影像技术、医学检验技术、口腔医学技术、康复治疗学、健康服务与管理等医学专业以及其他非医学...
对口的规范说法是普通高校单独招生考试,所谓“单招”,是国家有目的、有计划地从职中毕业生中招收高校学生的专项措施,以满足职中毕业生升入大学继续深造的要求。也是国家为大力发展职业教育,贯彻落实科学发展观,...
山东力明学院(山东中西医结合大学)山东力明技工学校2022年招生简章 一、学校简介 山东力明学校是依托国家普通高校山东力明科技职业学院(山东中西医结合大学),经山东省人力资源和社会保障厅批准成立的专门...
山东医学高等院校常年面向全国招生:临床医学、口腔医学、中医学、针灸推拿学、预防医学、护理学、中药学、药学、医学检验技术、医学影像技术等等 招生对象:初中、高中、高考落榜生、大中专毕业生以及在职工作人员...
徐州学历提升的类型有哪些?学历提升快几年毕业?徐州成人大专、徐州成人本科、徐州网络教育、徐州自考学历学一年毕业,学历国家承认学信网查询电子注册快速毕业,签约班火热招生中,名额有限!随便翻翻网上的求职信...

徐州云龙学历提升有哪几种方式?哪个培训机构好?...